728x90
반응형

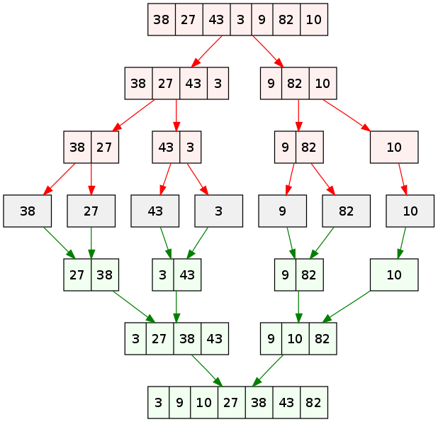
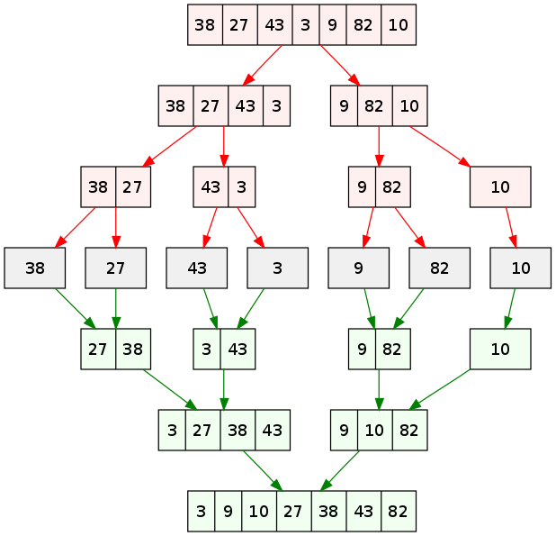
병합 정렬이란

합병 정렬 또는 병합 정렬이라고 불리며
O(n log n) 비교 기반 정렬 알고리즘입니다.
일반적인 방법으로 구현했을 때
이 정렬은 안정 정렬에 속하며,
분할 정복 알고리즘의 하나입니다.

정렬하고자 하는 데이터의 모임을
비슷한 크기의 두 부분으로 반복하여 나눈 뒤,
나누어진 부분 데이터들을 정렬한 다음에
다시 병합하면서 하나의 정렬된 데이터 모임으로
만드는 방법입니다.
// 합병 정렬
const merge = (left, right) => {
let arr = [];
while (left.length && right.length) {
if (left[0] < right[0]) arr.push(left.shift());
else arr.push(right.shift());
}
return [...arr, ...left, ...right];
}
// 합병 정렬
const mergeSort = (array) => {
if (array.length < 2) return array;
const half = array.length / 2;
const left = array.splice(0, half);
return merge(mergeSort(left), mergeSort(array));
}
/// 실행
// 임의 배열 만들기
const makeRandomValueArr = (length) => {
const arr = [];
for (let i = 0; i < length; i++) {
arr.push(i);
}
for (let i = 0; i < arr.length; i++) {
const randomNum = Math.floor(Math.random() * arr.length);
[arr[i], arr[randomNum]] = [arr[randomNum], arr[i]];
}
return arr;
}
const arr = makeRandomValueArr(10); // 10개
console.log('arr==', arr);
// [1, 3, 4, 5, 8, 0, 6, 7, 9, 2]
console.time('merge');
const result = mergeSort(arr);
console.timeEnd('merge');
console.log('result==', result);
// [0, 1, 2, 3, 4, 5, 6, 7, 8, 9]
사실 코드로만 보거나,
글만 읽어서는 이해하기가 정말 힘들었습니다.
merge라는 병합 기능을 만들고
하나하나 log로 찍어보면서
결국엔 가장 위에 애니메이션을
다시 보고 과정을 반복해야
이해가 되더군요.
이러한 알고리즘을 어떻게 생각해냈는지
정말 놀라울 따름입니다.


반응형
'Development > 알고리즘' 카테고리의 다른 글
| [8][알고리즘 - 정렬] 퀵정렬(Quick Sort)이란? javascript 구현 (0) | 2021.11.23 |
|---|---|
| [6][알고리즘 - 정렬] 힙정렬(Heap Sort)이란? javascript 구현 (0) | 2021.11.23 |
| [5][알고리즘 - 정렬] 셸정렬(Shell Sort)이란? javascript 구현 (0) | 2021.11.22 |
| [4][알고리즘 - 정렬] 삽입정렬(Insertion Sort)이란? javascript 구현 (0) | 2021.11.19 |
| [3][알고리즘 - 정렬] 선택정렬(Selection Sort)이란? javascript 구현 (0) | 2021.11.19 |